一、报到及资格审核
时间:2024年3月29日8:30--16:00
地点:长清湖校区文渊楼A区365
资格审核:参照《山东师范大学2024年硕士研究生复试录取工作办法》(http://www.yjszs.sdnu.edu.cn/info/1006/3705.htm)中有关规定。考生要按时、按要求提交相关资格审核材料,严禁弄虚作假、冒名顶替。凡未进行资格审查或资格审查未通过的考生,一律取消其复试资格。考生需提交《诚信复试承诺书》,对提交材料的真实性负责。
需提交的相关材料清单:
1.应届本科毕业生(含普通高校、成人高校)、网络教育届时可毕业本科生,除携带准考证、身份证原件及复印件外,还应提供《教育部学籍在线验证报告》打印件;自学考试届时可毕业本科生,还应出具自考成绩单打印件。
2.往届本科毕业生除携带准考证、身份证原件及复印件外,还应提供本科毕业证书原件及复印件、《教育部学历证书电子注册备案表》。因毕业时间早而不能在线验证的,需提供教育部《中国高等教育学历认证报告》。
3.同等学力考生除携带准考证、身份证原件及复印件外,还应提供专科毕业证或本科结业证,并提交复印件。
4.退役大学生士兵专项考生除携带应(往)届毕业生所需材料的同时,还需提供《应征入伍批准书》和《退出现役证》复印件。
5.在境外获得学历的考生除携带准考证、身份证外,还需提供教育部留学服务中心出具的《国外学历学位认证书》原件和复印件。
个人简历、学习成绩单、研究计划、所获奖励、发表论文等补充材料要进行匿名处理,可以审核后现场自愿提交。
二、复试缴费
按照学校复试通知执行,非艺术类复试考生需交纳复试费180元,同等学力加试考生另收120元加试费。所有参加复试的考生均应在规定的时间内缴纳复试费用,复试费缴纳后一律不办理退费,未缴费者不得参加复试,缴费方式另行通知。
三、复试内容
1.专业课笔试
时间:2024年3月30日8:30-10:30
地点:山东师范大学长清湖校区文渊楼C区C203(2)、C204(2)
2.综合面试时间及地点

三、复试方式与内容
一志愿复试和调剂所有专业都采用现场复试方式。
现场复试方式:
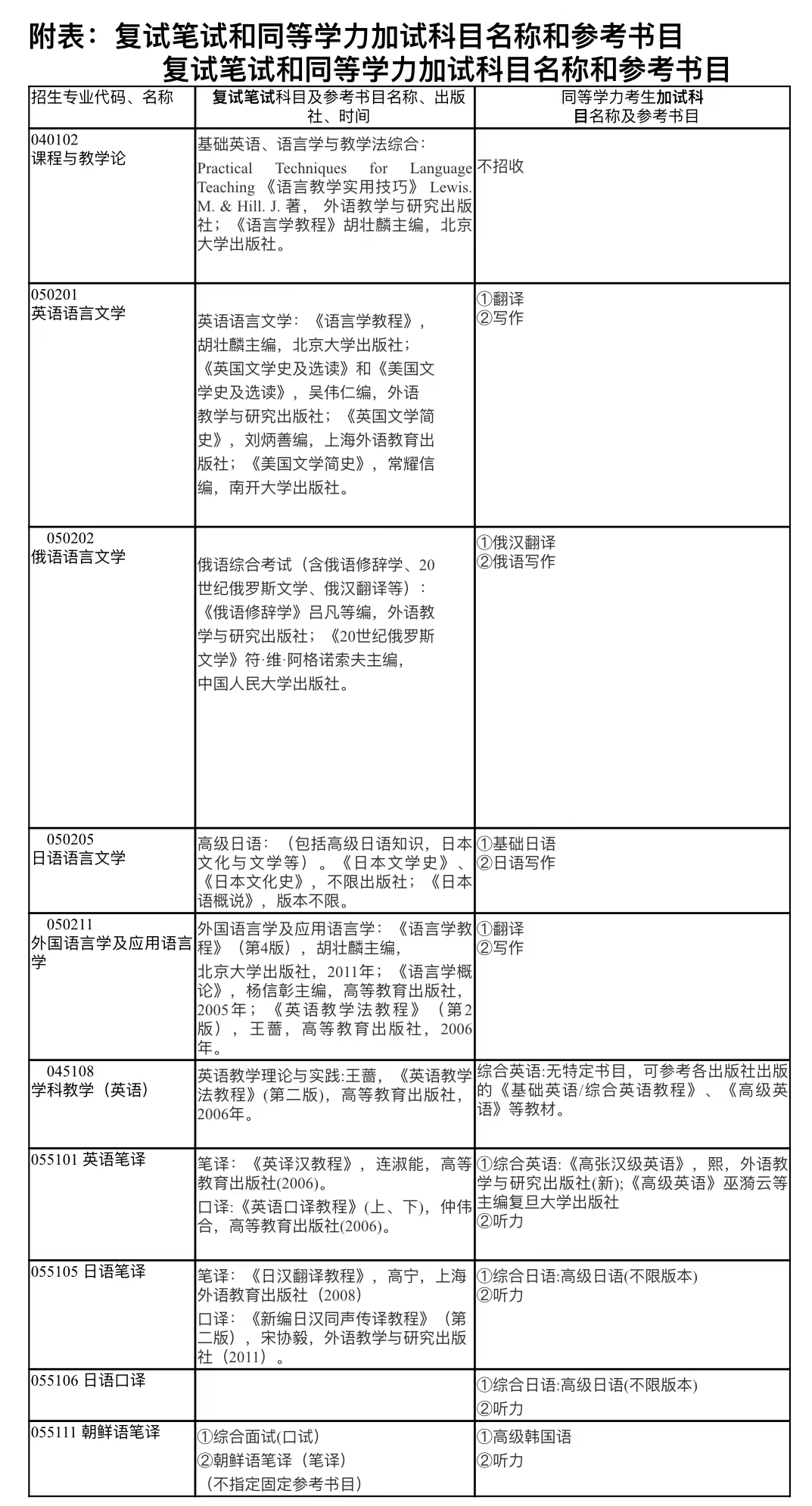
(1)专业课笔试: 考试时间2小时,满分150分,以90分为合格。测试科目和参考书目见附表。
(2)综合面试:满分100分,以60分为合格。基本内容如下:
①大学阶段学习情况;
②考生对本学科专业理论知识和应用技能掌握程度,对本学科专业发展动态的了解情况,利用所学理论分析和解决问题能力,创新精神及综合素质和能力等;
③实践能力、专业技能考核,主要测试实验操作、社会实践、专业素质等方面取得成绩及表现出的能力。
(3)外语听说能力测试:满分50分,以30分为合格。
(注意:课程教学论(英语)、翻译硕士(英、日、朝)4个专业考生需进行听力考试,笔试结束后,考生需跟随工作人员前往听力考场,听力考场为文渊楼B区B543(翻硕英语)、B546(课程与教学论)、B548(翻硕朝鲜语)、B542(翻硕日语),其他专业考生需进行第二外语面试。)
(4)同等学力加试:同等学力考生需加试两门大学本科主干课程。每门考试时间为1小时,每科满分100分,以60分为合格,加试成绩不计入复试成绩。加试科目和参考书目见附表。
注意事项:考生参加专业课笔试、外语听说能力测试、综合面试均需要携带并出示准考证、身份证原件,考生提前半小时到达考场,综合面试和外语听说能力测试随机抽签确定面试顺序。
四、思想政治素质和道德品质考核
主要考核考生本人的现实表现,内容应当包括考生的政治态度、思想表现、道德品质、遵纪守法、诚实守信。考核结果以合格、不合格计。
五、调剂
学校将根据招生计划缺额情况发布调剂信息,具体调剂要求、调剂人数、调剂程序、日程安排另见我校调剂公告。
六、录取
(一)总成绩核算方式
招生考试总成绩=初试成绩+复试成绩(专业课成绩+2×综合面试成绩+外语听说能力成绩)。如总成绩相同,依次比较初试成绩、复试综合面试成绩。
拟录取名单按招生计划,根据复试合格考生的招生考试总成绩从高分到低分确定。先录取一志愿考生,调剂考生按照剩余计划从高分到低分排名录取。
专业课、加试成绩、综合面试成绩、外语听说成绩、思想政治素质和道德素质考核、体检等任何一项不合格的考生不予录取。
七、申诉渠道
监督投诉电话:0531-86181711
监督投诉邮箱: WYYB@sdnu.edu.cn
附表:复试笔试和同等学力加试科目名称和参考书目
