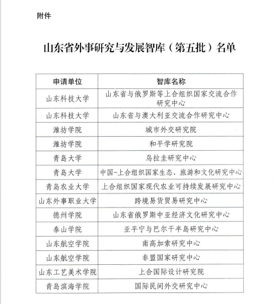
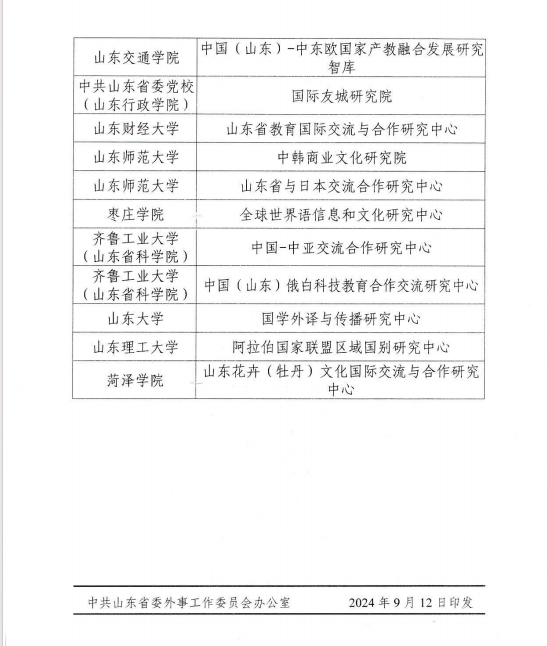
9月12日,中共山东省委外事工作委员会办公室发布了《关于公布山东省外事研究与发展智库(第五批)名单的通知》(鲁委外办[2024]83号),我院申报的“山东省与日本交流合作研究中心”获批入选,这也是我院继2023年“山东省与东非地区交流合作研究中心”成功入选第四批山东省外事研究与发展智库后,在智库建设方面取得的又一个可喜成绩。
本次评选按照省委外办《关于开展外事研究与发展智库建设的实施意见》的相关规定,经过高校申请、处室推荐、办内初审、专家评审等程序,评选出省内共25家研究机构为山东省外事研究与发展智库(第五批)。评选旨在加强外事智库建设与规范化管理,努力打造专业化、高水平的外事研究与发展智库队伍,为促进外事工作理论和实践创新、服务国家外交大局和谱写中国式现代化山东篇章,提供更强有力的智力支撑保障。
此次我院成功入选的“山东省与日本交流合作研究中心”由日语系李光贞教授率领团队申报。中心成立于2020年12月31日,依托山东师范大学而建,2022年入选山东省教育厅建设基地,立足山东省高等教育国际化和对日交流合作,研究领域涉及中日高等教育、中日语言文化等多个层面,同时通过中日民间外交,积极推动中日商贸、中日教育等领域的交流与合作。此外,中心还利用优势学术资源,“用日语讲好山东故事、讲好中国故事”,不仅为我省的对日合作交流做出了积极的贡献,同时也为我省经济、文化、教育发展献计献策,做出了卓有成效的贡献。



