学校官网
EN
网站首页
学院概况
学院简介
机构设置
学术组织
研究中心
党的建设
党的建设
师资队伍
英语系
日语系
俄语系
东方语系
西方语系
大学外语教学部
人才培养
本科生教育
研究生教育
其他类别教育
群团组织
学院工会
青春外院
校友之家
校友之家
交流合作
交流合作
学术期刊
山东外语教学
基础外语教育
党的建设
党的建设
党的建设
> 党的建设
> 党的建设
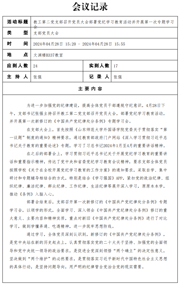
党纪学习动员大会
作者:
时间:2024年05月15日 19:34
浏览量:
上一篇:
支部动态 | 党纪学习动员大会
下一篇:
支部动态|外国语学院学生第八党支部专题学习《中国共产党纪律处分条例》